发布日期:2025-10-19 14:24 点击次数:179

今天(17日)9:26,山东大学官方公众号发布消息——
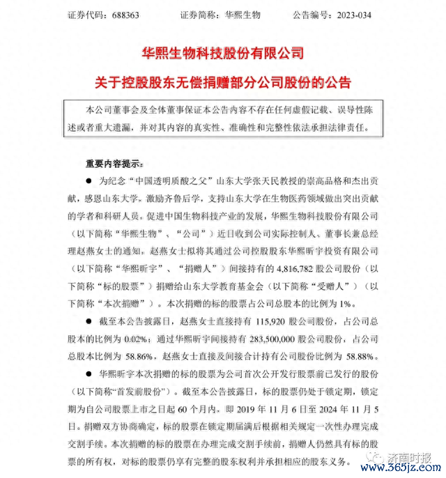
近日,在山东大学122周年校庆之际,华熙生物董事长兼总经理赵燕向山东大学捐赠其所持有的部分“华熙生物”股票,用于支持山东大学医学教育与科技事业发展,助力健康中国战略;同时以此纪念及感谢已故杰出生化药学家、“中国透明质酸之父”——山东大学教授张天民在引领生物科技、生物医药创新方面作出的杰出贡献和卓越成绩。
此次捐赠的股票数量占华熙生物总股本的1%,对应股数为4,816,782股,是山东大学建校以来接受的首笔股权捐赠。

记者注意到,按照华熙生物10月16日的收盘价83.12元计算,此次捐赠总市值超过4亿元。
昨晚,华熙生物发布公告表示,公司和中国透明质酸产业的发展受益于张天民教授及其学生在透明质酸技术的创新。此次捐赠是为纪念张天民教授的崇高品格和杰出贡献,感恩张天民教授母校,激励齐鲁后学,支持山东大学在生物医药领域做出突出贡献的学者和科研人员,促进中国生物科技产业的发展。

记者注意到,截至今天11:00,华熙生物股价82.6元,总市值约为400亿元,1%的股票市值约为4亿元。
来源:济南时报综合“山东大学”公众号、华熙生物公告、界面新闻、新黄河客户端
Powered by 实盘配资平台查询_炒股配资杠杆_配资炒股论坛 @2013-2022 RSS地图 HTML地图